3044永利集团(中国)有限公司
集团首页
图书馆
登录
首页
关于我们
董事长寄语
3044永利集团简介
组织机构
公司领导
发展愿景
联系我们
党群工作
党建工作
工会工作
项目招生
金融学博士后
MBA
MPAcc
IMBA校内直通车
工商管理学术硕士
金融学学术硕士
EDP
招生工作
团队队伍
顾问团队
教师名录
导师风采
教学管理
教学工作
实习实践
学位工作
员工事务
员工活动
员工联合会
创新创业
学科科研
团队建设
案例建设
科研成果
学科科研
合作交流
国内交流
国际合作
员工天地
员工活动
员工风采
下载中心
行政管理
教学管理
员工管理
科研管理
其他
项目招生
金融学博士后
MBA
MPAcc
IMBA校内直通车
工商管理学术硕士
金融学学术硕士
EDP
招生工作
招生工作
当前位置:
首页
--
项目招生
--
招生工作
--
正文
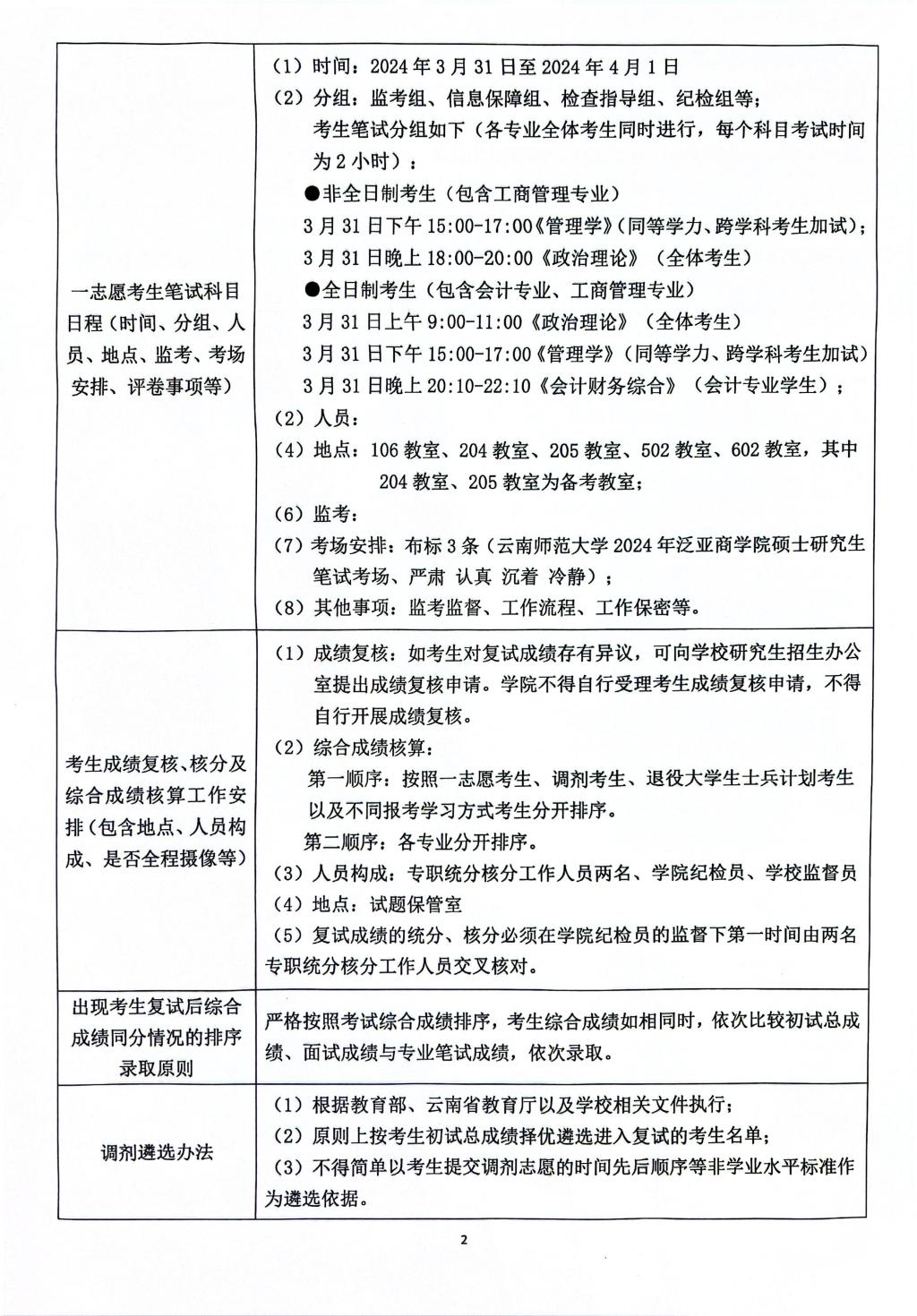
3044永利官网泛亚商公司2024年研究生复试工作方案
发布时间:2024-03-31 来源:3044永利集团 浏览:次
咨询电话:0871-65385239 地址:云南省昆明市五华区一二一大街298号
版权所有 3044永利集团(中国)有限公司
友情链接
校外链接
校内链接
研究生处、研究生院
图书馆
师大校历
网络与信息中心
师大校车